51³Ô¹Ï

What Is An API Diagram? Explaining REST API Architecture

Written by: Danielle Richardson Ellis
Book titled

HOW TO USE AN API

Everything you need to know about the history and use of APIs.

Two Developers explaining API Diagram

Updated:

Are you an aspiring software engineer looking to understand the basics of API design? Or maybe you're a veteran product developer who needs a refresher on RESTful APIs? In either case, understanding an API diagram is essential.

Much like a map guides travelers toward their destination, an API diagram serves as your guide and navigator¡ªleading developers through the entire process of creating effective system architecture. Let's take some time to explore this concept in more detail, breaking down what it means and providing an example that illustrates how it works.

Introducing the Basics of API Diagrams and Their Purpose

By providing a visual representation of this information, an API diagram allows developers to identify the problem areas in an application¡¯s architecture quickly. Without this diagram, it would be more time-consuming and difficult to spot issues that could be resolved.

In addition to representing the structure of a system, an API diagram can also act as a blueprint for restful web services. This is especially useful for developers looking to create or modify existing APIs, providing them with the structure and guidance they need to do the job quickly and efficiently.

Describing REST API Architecture in Detail

REST APIs, or Representational State Transfer APIs, are commonly used to create web services. This type of architecture is based on the HTTP protocol and uses verbs such as GET and POST for data retrieval and manipulation.

The main components of REST API architecture include:

  • Endpoints: These are an API's URLs to access its resources. They may contain parameters allowing developers to specify what kind of data they want to be returned from the API.
  • Methods: These determine how data can be manipulated within the API, such as whether it is possible to update or delete entries.
  • Headers: Headers provide additional context about the request being made and can be used to provide authentication information or specify the format in which the data should be returned.
  • Status Codes: APIs respond with certain status codes to indicate whether a request was successful and provide further information about the response.

Explaining how to Create an Effective API Diagram  

Now that you understand the basic components of REST API architecture, it's time to learn how to create an effective API diagram. Here are some tips to help get you started:

  • Start with a high-level view of your system. This will provide a good overview and give you a better idea of how each element is connected.
  • Use symbols and colors to differentiate between different elements in your diagram. This will make the overall design much easier to understand at a glance.
  • Include annotations or labels for extra clarity if needed. This can be especially useful if there are complex relationships between certain elements.
  • Test your design by performing a few "test runs" to ensure everything works as expected. This will help you identify potential issues or areas that could be improved.

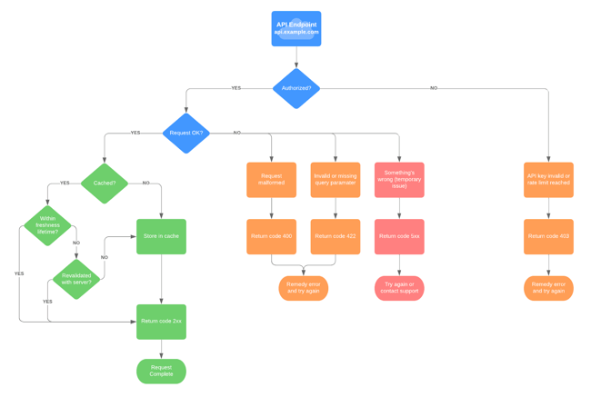
API Diagram Example

To get a better understanding of how all the pieces fit together, here's an example of an API diagram:

API Diagram example

[ ]

As you can see, the diagram clearly illustrates how the different components of an application's architecture interact with one another. It also provides a good overview for developers looking to create or modify existing APIs, giving them the structure and guidance they need to complete their job efficiently.

Examples and Resources for Further Learning

Plenty of resources are available online if you're looking for more information or examples of API diagrams. Here are a few to get you started:

  • Apiary's API Blueprint Library
  • Azure API Management documentation
  • Postman's Visualizer Tool

These resources can provide a great starting point for developers looking to create or modify APIs. They also offer valuable insights into how complex systems are structured and can be an invaluable source of knowledge and guidance.

Concluding thoughts on the usefulness of API diagrams

At this point, you should have a much better understanding of what an API diagram is and how it can be used to create effective system architecture. From providing developers with a roadmap for restful web services to offering an easy-to-understand visual representation of an application's structure, the usefulness of API diagrams cannot be overstated.

For anyone looking to learn more about APIs and their various components, plenty of online resources are available that provide helpful tutorials and examples. With practice and dedication, you too can master the basics of creating effective API diagrams¡ªand take your development skills to the next level.

Related Articles

Everything you need to know about the history and use of APIs.

    CMS Hub is flexible for marketers, powerful for developers, and gives customers a personalized, secure experience